地元議員
地元議員のTwitter・ブログ・動画
横浜市山下ふ頭再開発検討委員会(令和6年8月22日) 冒頭、平原副市長が、今日の委員会後半で答申に盛り込むべき点を各委員から出すよう求めていた。 議論よりも答申を形にすることだけに関心があるようです。 ネット中継中(14時〜16時)
2024/08/22(木)
横浜市山下ふ頭再開発検討委員会(令和6年8月22日)冒頭、平原副市長が、今日の委員会後半で答申に盛り込むべき点を各委員から出すよう求めていた。議論よりも答申を形にすることだけに関心があるようです。ネッ..
続きを読む
8月21日は幕末から明治への歴史に大きな影響を及ぼした「生麦事件」が起きた日。亡くなった英国人リチャードソン氏を悼み事件を伝える記念祭を地域の皆さんが続けており、私も出席してきました。今年は「生麦事件..
続きを読む
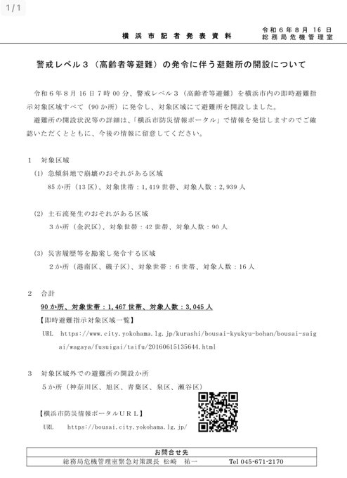
横浜市は台風接近に伴い全区の即時避難指示対象区域すべて(90か所)に【高齢者等避難】を発令し、対象区域にて避難所を開設しました。避難に時間を要する方(ご高齢の方、障害のある方、乳幼児等)とその支援をす..
続きを読む
この・豊岡小学校建て替え・鶴見図書館等移設・民間事業との複合施設化について8/24(土)10時〜8/27(火)18時〜意見交換会を横浜市が開きます。前回同様、鶴見区在住・在勤者等に限定し事前申込が必要..
続きを読む
躯体の一部をソーラーパネルにするとか考えればできそうなのに、電気コードに繋ぐだけという辺りにやっつけ感を感じる。再エネ100というのは、市役所が送電で再エネ100にしておりそこに繋いでるから。他所の場..
続きを読む
【視察報告】今回の関西への視察において、特に注目したのが大阪市における「分権型教育行政」の取り組みです。 横浜市は、377万人の人口を有し、26万人の生徒・児童を抱える基礎自治体と思えない規模です。そこで、数少ない比較対象となるのが大阪市です。
2024/08/09(金)
【視察報告】今回の関西への視察において、特に注目したのが大阪市における「分権型教育行政」の取り組みです。横浜市は、377万人の人口を有し、26万人の生徒・児童を抱える基礎自治体と思えない規模です。そこ..
続きを読む
#南海トラフ地震臨時情報「巨大地震注意」発表。横浜市は想定震源域ではないですが、大きな影響もありうる対象地域です。市民もですが、横浜市自身の対策再点検が必要。
続きを読む
南海トラフ臨時情報、巨大地震注意とのことですが南海トラフの領域と想定震源域を知って、むやみに怖がらず、冷静に、災害への備えを。下図は気象庁発表の想定震度分布です。南海トラフでの巨大地震発生時には、神奈..
続きを読む
昨日より関西へ会派視察へ来ています。 新庁舎がオープンして間もない兵庫県伊丹市には「カーボンクレジットを活用した資源と経済の循環」をテーマにグリーン戦略室さんからお話しを伺いました。
2024/08/08(木)
昨日より関西へ会派視察へ来ています。新庁舎がオープンして間もない兵庫県伊丹市には「カーボンクレジットを活用した資源と経済の循環」をテーマにグリーン戦略室さんからお話しを伺いました。
続きを読む
京急生麦駅のホームドア設置、9月には運用開始予定です。2年前のコロナ禍で、目に見えないウィルスが社会的ウィルスとなって女性や若い人たちの心まで蝕んでいた、当時の危機感と怒りに突き動かされたこと。内閣府..
続きを読む
昨夜はハロウィンが流行る前から仮装を取り入れてきた小野町の仮装盆踊り大会に参加してきました。仮装するからには踊らにゃ損損とばかりに櫓の周りにはたくさんの踊り手が
続きを読む
今週末も鶴見区内のあちこちでお祭りや盆踊りが催されました。久しぶりにお会いする方とも色々な話をたくさんすることができました。お祭りができる日常と平和に感謝です
続きを読む
<神奈川県消防操法大会> 鶴見消防団8分団は一番手。日頃の練習の成果を発揮してタイムは41秒台!地域の消防力や防災力の向上、地域コミュニティの活性化への貢献に、改めてお礼を申し上げます。 #中西けんじを応援 #鶴見区 #神奈川
2024/07/27(土)
<神奈川県消防操法大会>鶴見消防団8分団は一番手。日頃の練習の成果を発揮してタイムは41秒台!地域の消防力や防災力の向上、地域コミュニティの活性化への貢献に、改めてお礼を申し上げます。#中西けんじを応..
続きを読む
<千草庵:新子安> 創業92年の和菓子屋さん。神奈川県指定銘菓の『千草の練ようかん』をはじめ、職人の技が光る和菓子が揃っています。おやつにいただきました! #中西けんじを応援 #鶴見区 #神奈川区
2024/07/26(金)
<千草庵:新子安>創業92年の和菓子屋さん。神奈川県指定銘菓の『千草の練ようかん』をはじめ、職人の技が光る和菓子が揃っています。おやつにいただきました!#中西けんじを応援#鶴見区#神奈川区
続きを読む
<株式を買いやすく!>「ユニクロは700万、オリエンタルランドは400万円ないと買えない。投資単位を引き下げるべきだ」と、国会で取り上げたのは去年の2月。その後ユニクロは下げたのですが、値上がりしたた..
続きを読む
横浜 #国際プール を事実上廃止する案についての市民意見募集期間が残り1週間となりました。 (7月31日水曜まで) 国際基準を持つ市内唯一のプールを廃止する計画がこのまま進むと 多くの競技大会、特にパラ水泳は大会開催自体が難しくなります。
2024/07/24(水)
横浜#国際プールを事実上廃止する案についての市民意見募集期間が残り1週間となりました。(7月31日水曜まで)国際基準を持つ市内唯一のプールを廃止する計画がこのまま進むと多くの競技大会、特にパラ水泳は大..
続きを読む
「北寺尾六丁目サムエル公園」が7月29日全面オープン!(横浜市鶴見区)特徴は…?・元は町の原っぱ。一部の土地は売却。残りのエリアを公園化・横浜みどり税を活用(鶴見区ではみどり税の主な使途である森林の買..
続きを読む
【ご報告】陸上自衛隊予備自衛官である当職。本年7月1日付で、防衛大臣より、3等陸佐から2等陸佐に昇進する旨の辞令を、防衛大臣よりいただきました。今後も国防や地域の安全のため、専心努力して参りますので、..
続きを読む
まあ弁護士実務で使うことは、たしかに殆どないのだけど(笑)市会議員になってから、憲法の教科書等を開く場面が増えました。 市政はダイレクトに公権力の行使なので、様々な憲法上の論点にぶつかります。 #山田か
2024/07/16(火)
まあ弁護士実務で使うことは、たしかに殆どないのだけど(笑)市会議員になってから、憲法の教科書等を開く場面が増えました。市政はダイレクトに公権力の行使なので、様々な憲法上の論点にぶつかります。#山田か
続きを読む
普通ってなに?いろんな個性を抱えながら生きるADHDの二人の少女を描いた映画「ノルマル17歳」が横浜で公開中普通からはみ出して生きることの難しさと勇気と。大人たちの支援や教育について考えてみませんか?..
続きを読む